包头市中小学智慧教育平台

包头服务管理和财经职业学校

>学校首页>多彩校园>校园新闻>内容详情

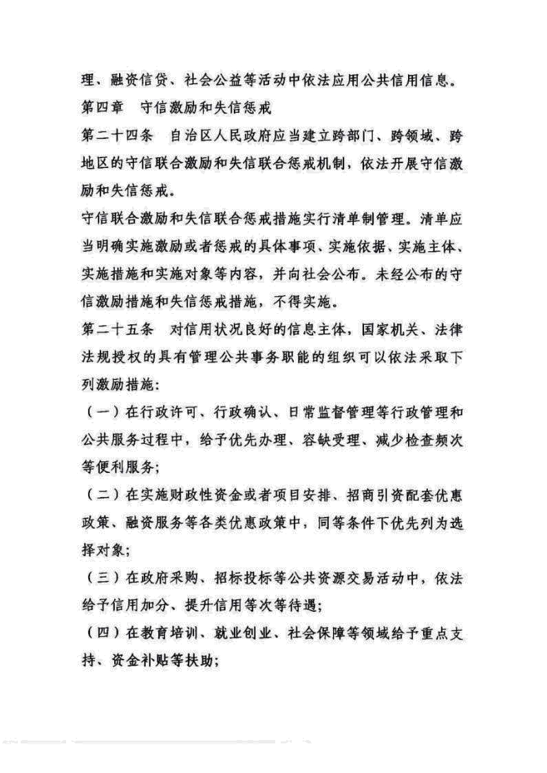
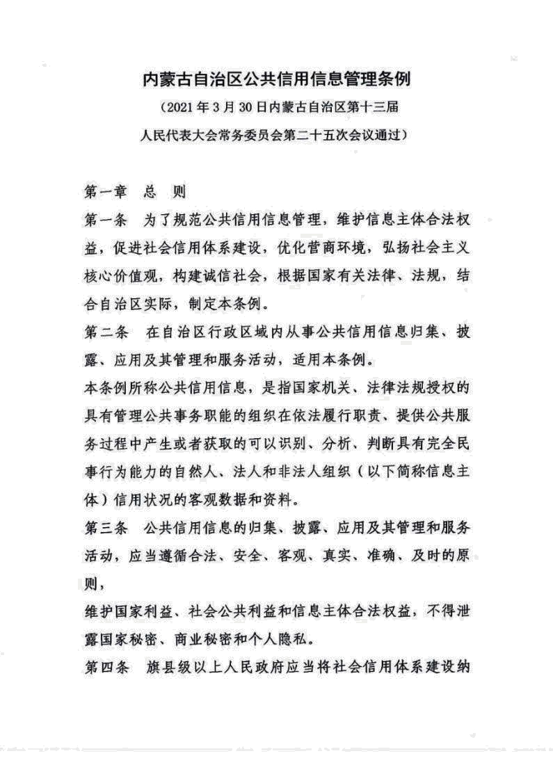
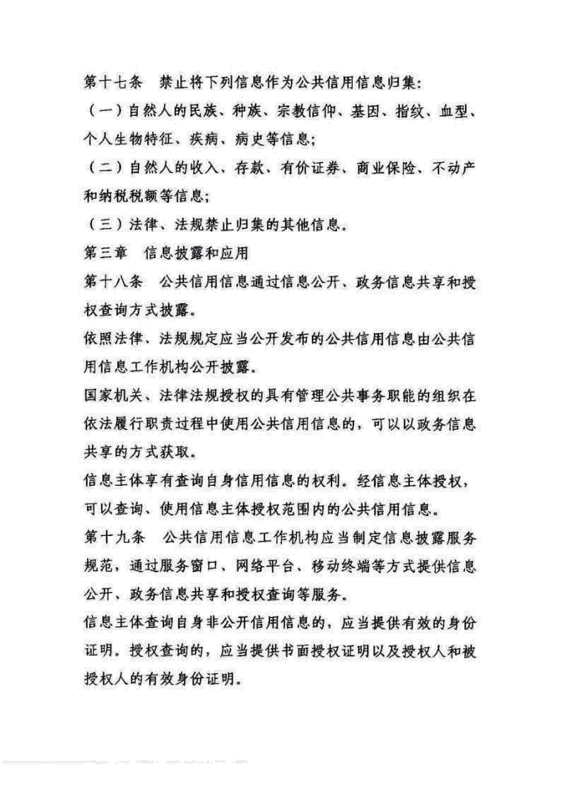
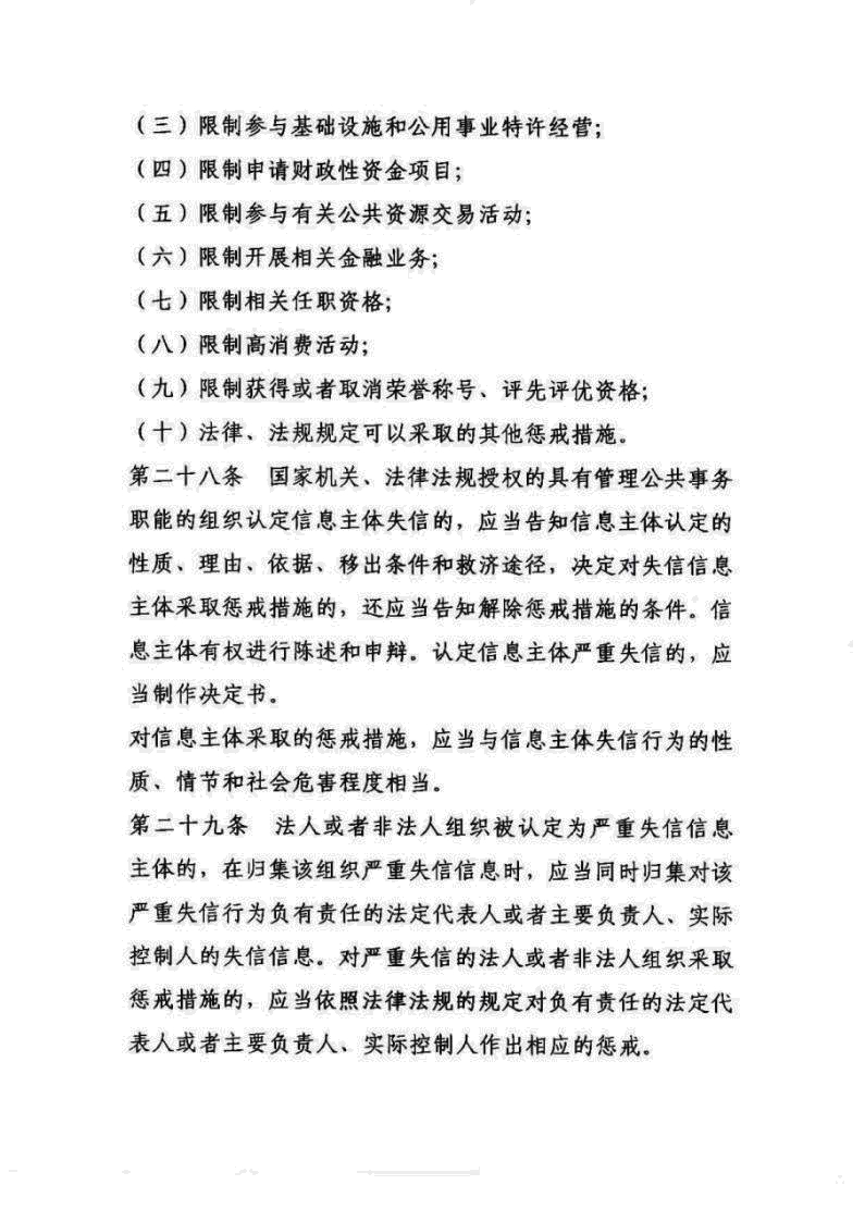
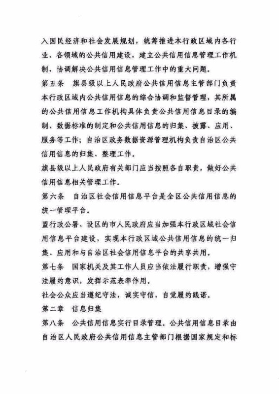
内蒙古自治区公共信用信息管理条例

发布时间: 2021-10-27 16:27 发布单位: 包头服务管理职业学校 浏览量: 447 【公开】


1635324303795302.jpg

1635324314566134.jpg图片4.jpg图片5.jpg图片6.jpg图片7.jpg图片8.jpg图片9.jpg图片10.jpg图片11.jpg图片12.jpg1635323166246942.jpg图片14.jpg图片15.jpg



评论

还能输入140

用户评论

  

经过核实,本空间由于存在敏感词或非法违规信息或不安全代码或被其他用户举报,
已被管理员(或客服)锁定。
本空间现无法正常访问,也无法进行任何操作。
如需解锁请联系当地教育技术部门,由当地教育技术部门联系锁定人处理。

当前机构空间已被管理员(或客服)封锁。
目前机构空间无法正常访问,也无法进行任何操作。
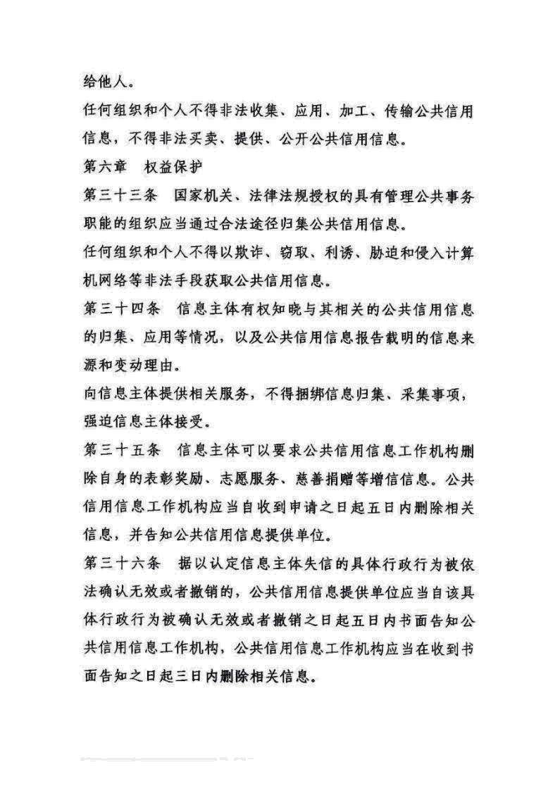
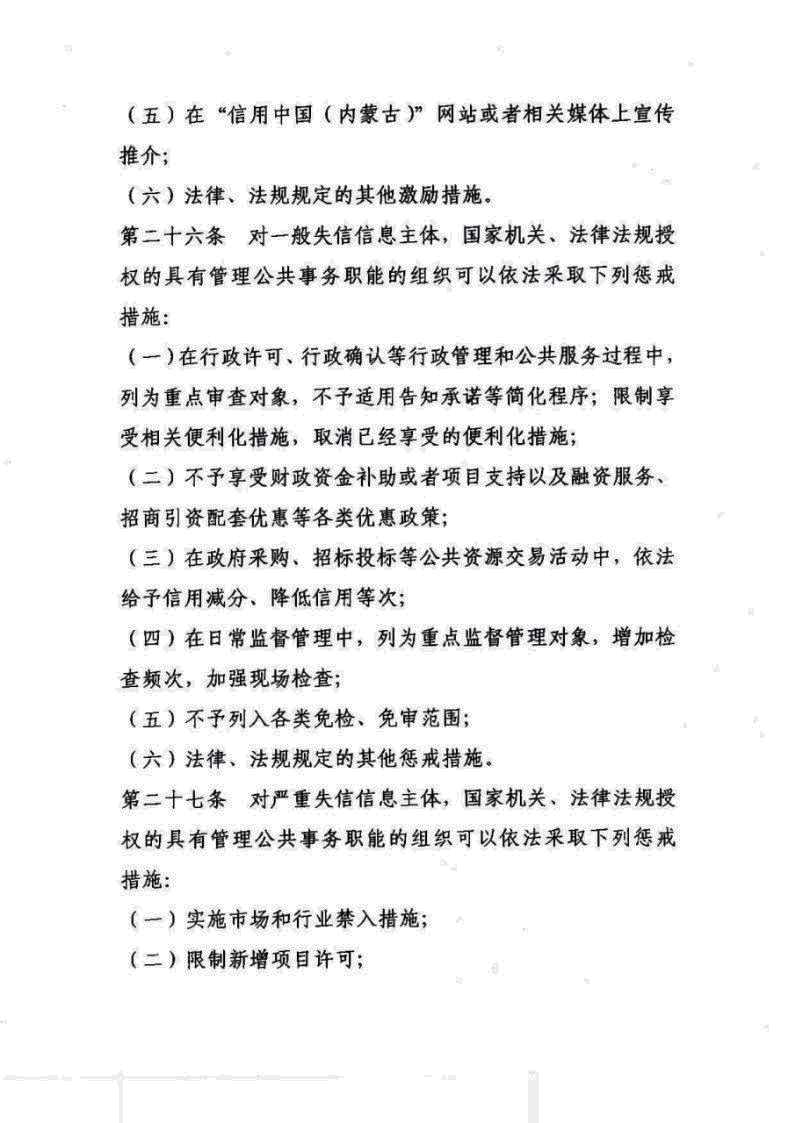
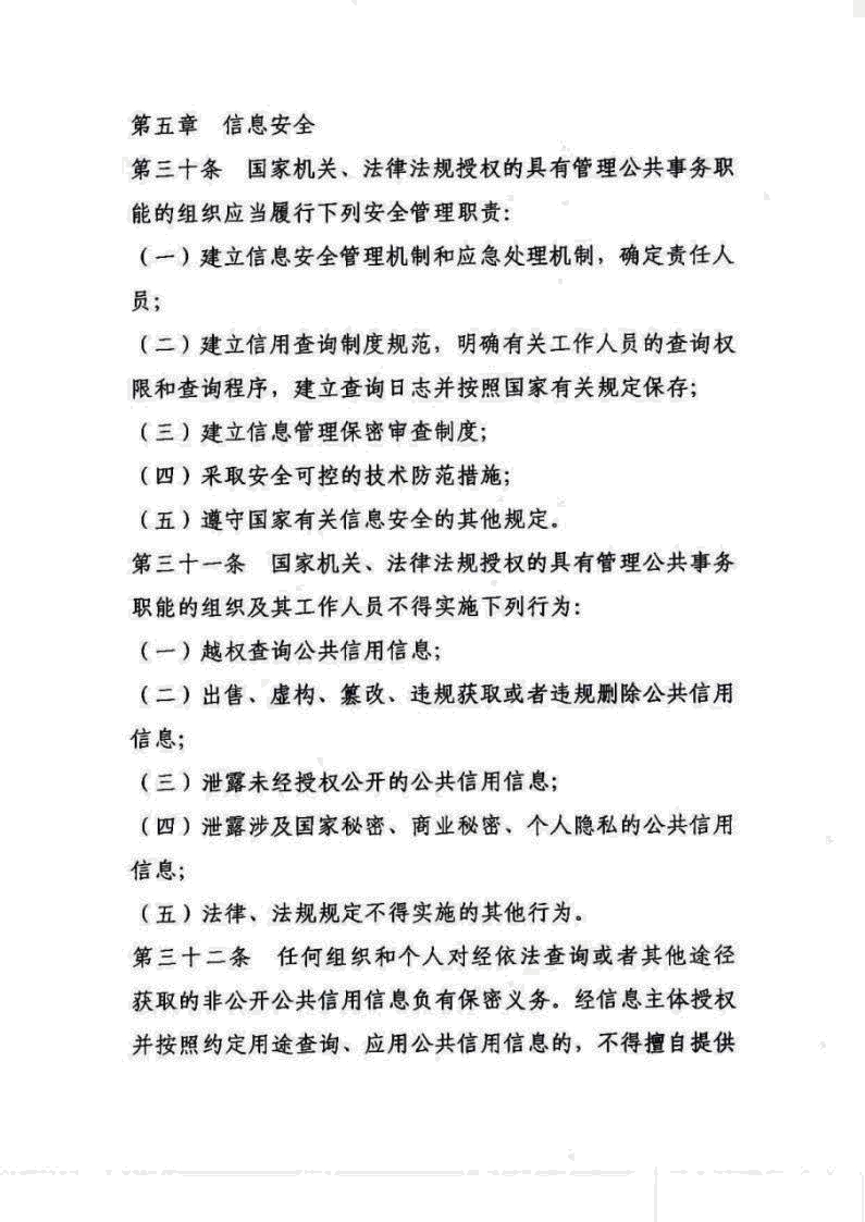
如需重新开放,请联系当地教育技术部门,由当地教育技术部门联系管理员(或客服)处理。